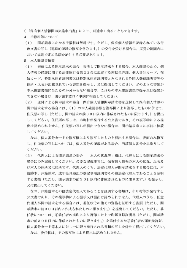
○山県市個人情報の保護に関する文書の様式を定める規則
令和5年1月10日
規則第3号
個人情報の保護に関する法律(平成15年法律第57号。以下「法」という。)、個人情報の保護に関する法律施行令(平成15年政令第507号。以下「令」という。)及び個人情報の保護に関する法律施行規則(平成28年個人情報保護委員会規則第3号)の施行のために必要な文書の様式は、別に定めるもののほか、次の表に掲げるところによるものとする。
区分 | 様式名 | 根拠規定 |
1 | 個人情報ファイル簿(様式第1号) | 法第75条 |
2 | 保有個人情報開示請求書(様式第2号) | 法第77条第1項 |
3 | 保有個人情報開示決定通知書(様式第3号) | 法第82条第1項 |
4 | 保有個人情報の開示の実施方法等申出書(様式第4号) | 法第87条第3項 |
5 | 保有個人情報の開示をしない旨の決定通知書(様式第5号) | 法第82条第2項 |
6 | 保有個人情報開示決定等期限延長通知書(様式第6号) | 法第83条第2項 |
7 | 保有個人情報開示決定等期限特例延長通知書(様式第7号) | 法第84条 |
8 | 他の実施機関への開示請求事案移送書(様式第8号) | 法第85条第1項 |
9 | 開示請求者への開示請求事案移送通知書(様式第9号) | 法第85条第1項 |
10 | 第三者意見照会書(法第86条第1項適用)(様式第10号) | 法第86条第1項 |
11 | 第三者意見照会書(法第86条第2項適用)(様式第11号) | 法第86条第2項 |
12 | 保有個人情報の開示決定等に関する意見書(様式第12号) | 法第86条 |
13 | 開示決定通知を行った旨の反対意見書提出者への通知書(様式第13号) | 法第86条第3項 |
14 | 保有個人情報訂正請求書(様式第14号) | 法第91条第1項 |
15 | 保有個人情報訂正決定通知書(様式第15号) | 法第93条第1項 |
16 | 保有個人情報の訂正をしない旨の決定通知書(様式第16号) | 法第93条第2項 |
17 | 保有個人情報訂正決定等期限延長通知書(様式第17号) | 法第94条第2項 |
18 | 保有個人情報訂正決定等期限特例延長通知書(様式第18号) | 法第95条 |
19 | 他の実施機関への訂正請求事案移送書(様式第19号) | 法第96条第1項 |
20 | 訂正請求者への訂正請求事案移送通知書(様式第20号) | 法第96条第1項 |
21 | 保有個人情報提供先への訂正決定通知書(様式第21号) | 法第97条 |
22 | 保有個人情報利用停止請求書(様式第22号) | 法第99条第1項 |
23 | 保有個人情報利用停止決定通知書(様式第23号) | 法第101条第1項 |
24 | 保有個人情報の利用停止をしない旨の決定通知書(様式第24号) | 法第101条第2項 |
25 | 保有個人情報利用停止決定等期限延長通知書(様式第25号) | 法第102条第2項 |
26 | 保有個人情報利用停止決定等期限特例延長通知書(様式第26号) | 法第103条 |
27 | 委任状(開示請求用)(様式第27号) | 令第22条第3項 |
28 | 委任状(訂正請求用)(様式第28号) | 令第29条において準用する令第22条第3項 |
29 | 委任状(利用停止請求用)(様式第29号) | 令第29条において準用する令第22条第3項 |
30 | 諮問書(開示決定等)(様式第30号) | 法第105条第3項の規定により読み替えて準用する同条第1項 |
31 | 諮問書(訂正決定等)(様式第31号) | 法第105条第3項の規定により読み替えて準用する同条第1項 |
32 | 諮問書(利用停止決定等)(様式第32号) | 法第105条第3項の規定により読み替えて準用する同条第1項 |
33 | 諮問書(開示請求・訂正請求・利用停止請求に係る不作為)(様式第33号) | 法第105条第3項の規定により読み替えて準用する同条第1項 |
34 | 諮問をした旨の通知書(様式第34号) | 法第105条第3項の規定により読み替えて準用する同条第2項 |
附則
この規則は、山県市個人情報保護法施行条例(令和4年山県市条例第30号)の施行の日から施行する。
附則(令和8年1月5日規則第1号)
この規則は、公布の日から施行する。




















































